Beispiele für Visualisierungen
Hier finden Sie Visualisierungen, welche Legistinnen und Legisten beim Erarbeiten der Digitaltauglichkeit geholfen haben und veröffentlicht wurden.
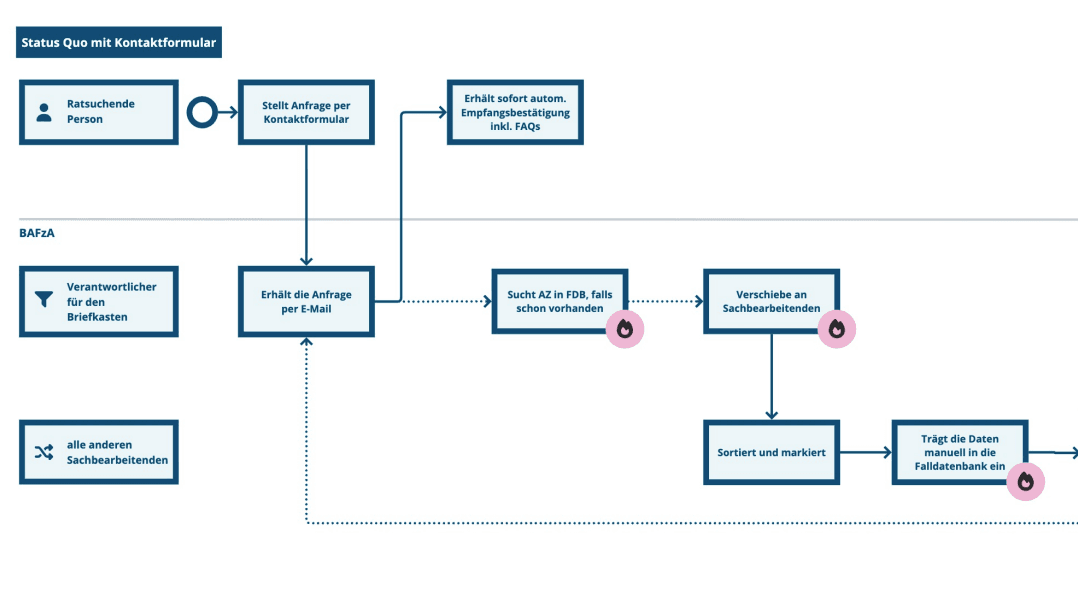
Beratungs- und Erfassungsprozess

Art der Visualisierung:Entscheidungsbaum
Software zur Erstellung:Miro / digitales Whiteboard
Aufwand für das Referat:5h
Ressort:BMBFSFJ
Darstellung des Beratungsprozesses in der Antidiskriminierungsstelle
- Digitalisiert den Status Quo des Beratungs- und Erfassungsprozesses.
- Macht den gesamten Anfrageprozess einer ratsuchenden Person sichtbar.
- Zeigt Potenziale für Vereinfachungen und die Digitalisierung einzelner, manueller Prozessschritte auf.
Eine Visualisierung des IST-Zustands und des Zielbilds ist eine super — ich würde sogar sagen: notwendige — Ausgangslage für Transformationsvorhaben!
– Referentin Antidiskriminierungsstelle
Akteure und ihre Handlungsschritte
- Identifiziert die relevanten Akteure (Tierärztin/Tierarzt, Apotheken, Tierhalter/in) durch klare Icons und ordnet ihnen die spezifischen Handlungsschritte zu.
- Macht den komplexen rechtlichen Prüfprozess sofort nachvollziehbar, indem die gesetzlichen Voraussetzungen in eindeutige binäre Entscheidungspunkten ("ja"/"nein") übersetzt werden
- Konsolidiert die verschiedenen rechtlichen Zugangswege (über Apotheke oder Tierarzt) in einen einzigen, übersichtlichen Gesamtfluss, der transparent zum Ergebnis ("Versand erlaubt" oder "Versand verboten") führt.
- Legt die festen Prüfregeln offen und macht sichtbar, wo standardisierte Abfragen im Prozess ansetzen können.
Ablauf einer Datenanalyse

Veröffentlicht am:18. Dezember 2025
Art der Visualisierung:Schaubild
Software zur Erstellung:MS Visio
Ressort:BMF
- Bietet eine detaillierte visuelle Darstellung des gesamten Datenanalyse-Ablaufs, inklusive des aktuellen Entwicklungsstands und der Struktur der Risikoanalyse.
- Ordnet Analyseschritte direkt den jeweiligen Rechtsgrundlagen zu und unterstützt die einheitliche Nutzung von Fachbegriffen.
- Ermöglicht das schnelle Identifizieren von Anpassungsbedarfen und das Durchspielen von Lösungsansätzen im Modell.
- Erleichtert die Darstellung der komplexen Risikoanalyse gegenüber Dritten, wie z.B. Zusammenarbeitsbehörden.
Visualisierung unterschiedlicher Handlungsoptionen
- Visualisiert unterschiedliche rechtliche Handlungsoptionen als klare Verzweigungen im Ablauf.
- Grenzt die Rollen der Beteiligten und des Notars durch "Schwimmbahnen" voneinander ab.
- Verknüpft jeden Handlungsschritt direkt mit dem konkreten Absatz-Verweis zur einfachen Überprüfbarkeit.
- Zeigt den vollständigen "End-to-End"-Prozess von der Initiierung bis zur final signierten Niederschrift.
Grenzüberschreitender Ablauf
Ablauf zur grenzüberschreitenden Herausgabe von e-Evidence innerhalb der EU
- Grenzt die Rollen der verschiedenen nationalen und europäischen Akteure durch „Schwimmbahnen“ eindeutig voneinander ab.
- Macht den gesamten logischen und zeitlichen Ablauf von der Anordnung bis zur Vollstreckung nachvollziehbar.
- Differenziert zu Beginn klar zwischen den unterschiedlichen Datenkategorien für den weiteren Verfahrensweg.
- Verdeutlicht die notwendigen Interaktionen zwischen Justizbehörden und privaten Dienstanbietern im grenzüberschreitenden Kontext.
Vorher-Nachher-Vergleich komplexer Regelungen
Kontext: Umsetzung der Energiesteuerrichtlinie beim Einsatz von Energieerzeugnissen zur Stromerzeugung
- Bereitet die komplexen steuerrechtlichen Regelungen zum Einsatz von Energieerzeugnissen zur Stromerzeugung strukturiert und übersichtlich auf.
- Unterstützt die Prüfung einzelner Fallkonstellationen durch klar nachvollziehbare Entscheidungsschritte.
- Stellt die Unterschiede zwischen der bisherigen Rechtslage und der Rechtslage ab dem 1. Januar 2026 übersichtlich dar.
- Verknüpft gesetzliche Grundlagen mit den jeweiligen Prozessschritten und erleichtert eine einheitliche Anwendung der Regelungen.
Übersicht verschiedener Prozesse im Rahmen eines Förderverfahrens
- Zeigt eine vereinfachte und beispielhafte Darstellung der Prozesse, die sich im Kontext eines Förderverfahrens für Ganztagsbetreuung aus Sicht eines öffentlichen Schulträgers (Empfänger des Förderprogramms) abspielen.
- Hebt die Verantwortlichkeiten von Bund, Ländern und Kommunen farblich hervor und macht so auf einen Blick sichtbar, wer welchen Schritt übernimmt.
- Stellt die Phasen eines Bauvorhabens von der Konzeption bis zur Evaluation schrittweise dar und zeigt, welche Prozesse einmalig und welche mehrfach durchlaufen werden. Dadurch ist der Gesamtprozess leicht nachvollziehbar.
- Macht Herausforderungen in der Umsetzung (rot) und Digitalisierungspotenziale (blau) visuell deutlich und bietet Handlungsempfehlungen für die Praxis.
Ablauf eines Online-Verfahrens

Veröffentlicht am:30. September 2024
Art der Visualisierung:Flussdiagramm
Software zur Erstellung:draw.io
Ressort:BMJV
Ablauf eines Online-Verfahrens in der Zivilgerichtsbarkeit nach ZPO
- Unterteilt den Gesamtprozess in drei abgegrenzte Bereiche und erleichtert so die Orientierung im Prozess.
- Erleichtert das Auffinden der relevanten Textpassagen durch explizite Nennung der Regelungen, Paragraphen, Absätze und Sätze.
- Markiert den Kernaspekt der Regelung durch Verwendung einheitlicher Symbole.
- Verwendet Rauten als geläufige Darstellung für Entscheidungen in Flussdiagrammen, um schnelles Verständnis zu gewährleisten.
Übersicht verantwortlicher Akteure
Kontext: Digitale-Dienste-Gesetz
- Macht die Regelung leichter verständlich, indem sie die verantwortlichen Akteure für die Umsetzung und Überwachung darstellt und wie diese mit der neu eingerichteten Koordinierungsstelle interagieren.
- Erleichtert das Auffinden der relevanten Textpassagen, aus welchen sich die jeweiligen Verantwortlichkeiten ergeben, durch explizite Nennung der Paragraphen.
Vorher-Nachher-Vergleich

Veröffentlicht am:08. Oktober 2024
Art der Visualisierung:Flussdiagramm
Software zur Erstellung:PowerPoint
Ressort:BMJV
Nach §3a URV
- Macht Auswirkungen der Änderungen – den Wegfall von Extraschritt bei Nutzergruppe – durch einen Vorher-Nachher-Vergleich nachvollziehbar.
- Abstrahiert die inhaltliche Komplexität zu einer schematischen Darstellung und ist damit verständlich für Fachleute und Laien.
- Fördert eine schnelle Orientierung durch Verknüpfung des Paragraphen mit der Visualisierung.
Abstrahierter Antragsprozess

Veröffentlicht am:12. April 2024
Art der Visualisierung:Flussdiagramm
Software zur Erstellung:Miro
Ressort:BMF
Vereinfachter Zielprozess Antragstellung nach §9b StromStG
- Abstrahiert den Antragsprozess und stellt ihn strukturiert dar, um bei verschiedenen Akteurinnen und Akteuren ein gemeinsames Verständnis zu schaffen.
- Zeigt die Aufteilung der Verantwortlichkeiten zwischen Unternehmen und Behörden durch klare visuelle Abgrenzung.
- Macht durch die Kennzeichnung automatisierter Prüfungen Digitalisierungspotenziale sichtbar.
- Markiert optionale Schritte und Risiken, um komplexe Abläufe verständlich zu machen und Gestaltungsspielraum aufzuzeigen.
Gesamtprozess über Gesetz und Verordnungen

Veröffentlicht am:12. April 2024
Art der Visualisierung:Entscheidungsbaum
Software zur Erstellung:Miro
Ressort:BMF
Voraussetzungen für Entlastung nach §9b StromStG
- Macht rechtliche Logik nachvollziehbar und leichter überprüfbar, indem Voraussetzungen eindeutig und strukturiert dargestellt werden.
- Führt Gesetz und Verordnung zusammen und ermöglicht damit das Erfassen des Gesamtprozesses.
- Hebt den Ursprung der Voraussetzungen farblich hervor um eine schnelle Orientierung zu gewährleisten.
- Verdeutlicht Digitalisierungspotenziale durch die Unterscheidung automatisierter und manueller Schritte.
- Verbindet rechtliche Voraussetzungen mit Umsetzungsschritten und dient damit als Orientierung für beteiligte Akteurinnen und Akteure.
Verknüpfung von Paragraphen und Prozessschitten

Veröffentlicht am:25. Juli 2024
Art der Visualisierung:Flussdiagramm
Software zur Erstellung:Conceptboard
Ressort:BMV
UAS-Betreiberregistrierung nach §66a LuftVG
- Stellt den Prozess klar und strukturiert dar, sodass alle Schritte logisch aufeinander aufbauen und leicht nachvollziehbar sind.
- Fördert eine schnelle Orientierung, indem sie Paragraphen mit den Prozessschritten verknüpft.
- Hebt Verantwortlichkeiten farblich hervor, wodurch schnell erkennbar ist, welche Schritte von Antragstellenden, Behördenmitarbeitenden oder durch Automatisierung durchgeführt werden.
- Erleichtert das Erkennen von Digitalisierungspotenzialen, indem automatisierte Schritte sichtbar gemacht werden und Bereiche identifiziert werden können, die weiter digitalisiert werden könnten.





